首页 > 新闻动态 > 浏览文章

大神引导如何通过恰当的新闻来提拔网站转化?

任何通过展示、视频,交谈等体例的组合呈现的定向信息都将提拔你的网站转化率。

大神引导:如何通过恰当的新闻来提拔网站转化?

真话直说,我们都不擅长转化。根据E-marketer网站的说法,任何一个网站都有98%的流量会流失掉,他们走的时候既不会填写表单,也不会完成购买。这意味着你失去了与潜在客户建立关系的机会。你可以对网站的低转化率置之度外,但假如你有一个线下的实体商店,每当有 100 小我走进来的时候,就有 98 小我走了出去,而且既没有和店员沟通,也没有购买商品。你会特别很是忧伤吧?这正是大多数正在线上商店碰到的情况,转化率无法进步。

我们为什么要关注转化?

首先,大部分组织都会更多的思考产品,而非转化。假如你是出版商,这个产品就是你出版的文章。假如你有一个线上商店,这产品就是你采购、经营,售卖的东西。假如你有一个非红利组织,这份产品就是你提供应世界的某个服务。

他们也会思考怎样给网站带来流量,建立社交媒体账号,购买付费搜索,甚至是印刷广告。

他们甚至还会研究客户的产品使用经验,想办法让客户为产品给予好的口碑。但是他们经常会忘掉位于转化漏斗中心且紧张的那部分——网站转化率。

还有少部分组织在积极推动转化,但大多数进入了下述两个情况之一。要么采取特别很是悲观的体例避免过度贩卖化,要么采取特别很是激进的体例,每个地方都在让访问者填写表单,并遮住了网站的核心内容。这并不是好的线上贩卖体例。

他们应该先掌握客户的预期,并且使用这个信息来设计一条新闻。

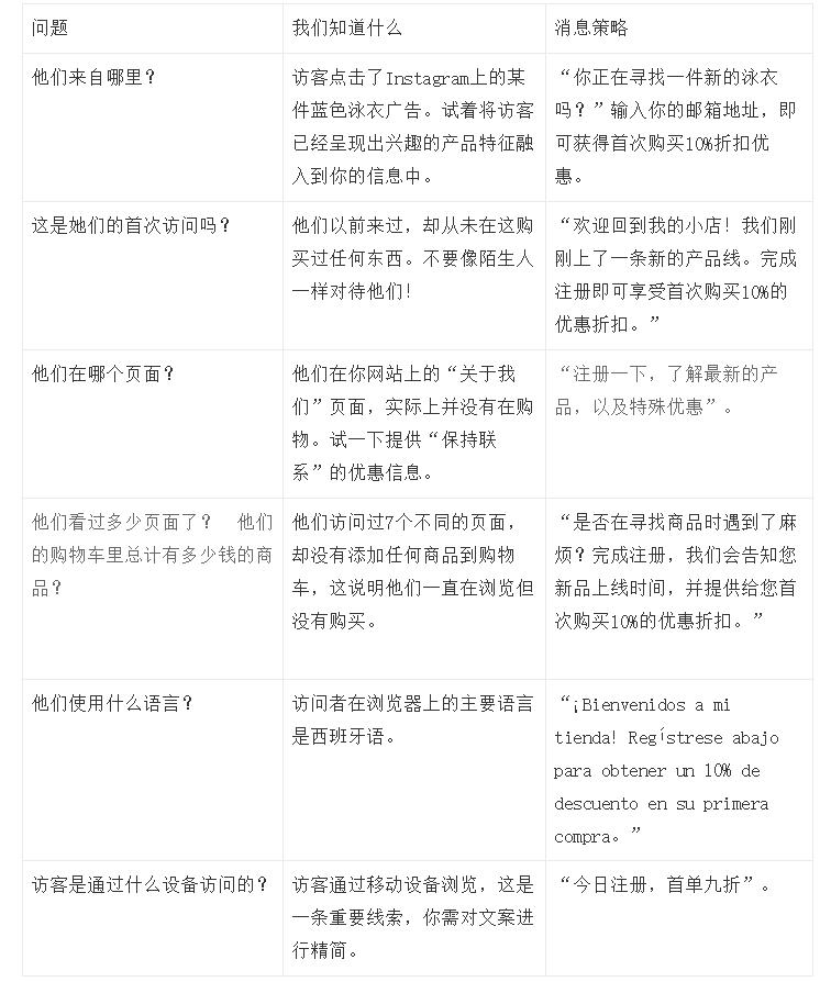
关于网站访客我们知道什么

根据数字营销技术,我们无需扣问就可对网站访问者有所了解。有些人会觉得这有些恐怖,但是对于市场专业人员来说,这是一座尚未开发的信息资源。例如,我们一样平常可以回答下列题目:

  • 他们来自哪里?
  • 他们是第一次来吗?
  • 他们停顿在哪个页面?
  • 他们欣赏了多少页面?
  • 他们使用的语言是什么?
  • 他们通过什么设备访问的网站?
  • 他们的购物车一共有多少钱?

在获得这些信息之后,你会做些什么?

大部分组织在考虑转化时,会在网站设置一个简单的弹窗表格,但深谙网站转化的人会行使已知的信息设计出针对网站欣赏者的定向体验。他们可以基于访问者是谁,做过什么来巧妙的设计出不同的新闻。在下面的例子中,我假想出一家做女装的电子商务公司,我必要对邮件列表中的新注册用户提供10%的扣头。你可能并不会将我提供的悉数新闻用在某小我身上,但你可以看到基于你对一个访问者的不同了解,你传递的核心新闻是如何随之改变的。

大神引导:如何通过恰当的新闻来提拔网站转化?

如何传递新闻?

对网站访客传递新闻时,你必要从两个方向考虑——时机和情势。

我们先看看情势。

1、定向展示

大多数网站驱动转化的新闻展示情势有以下三种:

  • 弹窗:典型的弹窗展示是出如今网站中心,偶然也会在角落里“飞出”。
  • 横条:一个满屏宽度的长条,出如今网页的顶部、或者底部。
  • 横幅:位于网页顶部或者底部的一种更加渺小的互动情势,起初是“隐蔽”状况,触发后就会在预准时间内卷出可见。

大神引导:如何通过恰当的新闻来提拔网站转化?

弹窗的定向展示

2、交谈

通常,成功的电子商务网站会提供实时的线上客服功能,帮助消耗者降低从新商家购买产品带来的焦虑感。网站上有一个“真人”可以达成两个紧张目标:

  • 让人们在完成购买之前可以问任何题目。这会激励客户信赖本身正在进行精确的决定,尤其是在购买大件商品时。
  • 让他们知道假如订单出现了什么题目,会有一个真实的人出来提供帮助。

这两个因素结合在一路,会让购物者更加可能按下购买按钮。

大神引导:如何通过恰当的新闻来提拔网站转化?

通过交谈吸引访客

3、视频

给转化带来伟大提拔的第三个新闻体例是视频的使用。比起静态图片和文本,视频可以帮助将你的产品带入真实的生活情境中,并让你有机会说明为什么人们应该买这个商品。这里是我喜好的一个视频案例。

大神引导:如何通过恰当的新闻来提拔网站转化?

获取访客细致力的产品视频

新闻的触发

第二件必要考虑的事情,是每条新闻在什么时间触发。这里有四个重要的触发体例,将运营运动带给目标受众。

  • 时间触发:由你来决定运动时间,根据一个访客已经在网站呆了多久。你可以在访客登录时马上展示,也可以在十秒钟之后。
  • 退出触发:这种触发情势正变得流行。通过追踪访客的鼠标移动轨迹,假如发现房客正要脱离,就马上触发运动。
  • 页面欣赏比例触发:当访客欣赏页面到某个比例的时候,运动被触发。
  • 标签触发:在网页设置合适的定制化标签,或者其他可视化的举措指引按钮,当被点击时,运动会被呈现。

哪一种转化结果最好?

任何通过展示、视频,交谈等体例的组合呈现的定向信息都将提拔你的网站转化率。我们研究过数千种运动,发现每种陈列体例和触发体例都是有用的。显而易见,视频的投资会更加耗费资源(时间和金钱),我建议可以从展示和在线交谈的体例开始。当你有了视频之后,再将它升级到产品页面中。

在这些情势中,横幅广告现实上转化结果最好,他们比一个简单的“横条”更加细腻,又比打搅用户欣赏的弹窗体验更加。另外,我们发如今用户进入网站 30 秒之内触发运动可以最有用的驱动转化。

从最近的趋势来看,假如你运营一家线上商店,最有用的转化体例现实上是将弹窗与退出触发相结合的“购物节扣头”。简单点说,假如有人正在访问你的商店,并试图关掉欣赏器、或者点击退回上一页,此时你可以向用户展示一条新闻,提醒它假如此时完成注册并继承购物即可给予某个特价优惠。只要用户完成注册,就意味着用户会许可你在将来对其进行市场营销运动。

大神引导:如何通过恰当的新闻来提拔网站转化?

退出弹窗

所以,你会从哪里开始?你不必要为每个用户在每个不同的页面分别设计不同的新闻。我们建议考虑1- 2 个典型用户,仅仅为他们创造定向优惠新闻。在睁开一个完备的网站转化提拔计划方案之前,你必要赓续去追踪、测试,并且调整你的计划。

更多网站题目请咨询德州蓝网电子商务有限公司

上一页::从优化题目入手引流易如反掌操作纵贯车
下一页::作为一个新手诚信通运营必要学会看哪些数据?